システムのリリース実績を取る必要がでてきたものの、管理表にはしてなかったのでGitHub API v4から取得し、まとめましたというお話.
Table of Contents
背景
どうしてこんなことしなきゃいけなくなったかというとちょっとした頼まれごときっかけです。
ふつうシステムをリリースするとリリース管理というリリース日やリリースの内容などをまとめておく管理表があって然るべきなんですが、それがまとまっていなくて困った!なんとかしてというものでした。
困りましたね…。
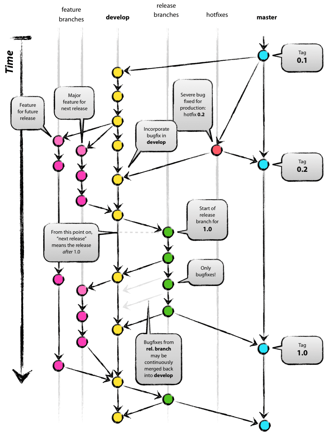
ただ、我々のソースはGitHubで管理していて、かならず**Git-flow**というブランチ戦略を取っているのでPRやコミットの履歴を集めればええやんけ!となったわけです。

上記の通りProduction環境へのリリースはmasterブランチから行ないます。
GitHub API v4を使う
このブログだと2回目の取り上げになりますが(1回目はGoでAWS Lambdaを動かしてGitHub API v4を叩いた記事)、GitHubのAPIには2種類あります。
GitHub API v3 (RestAPI)とv4(GraphQL)です。
もちろん使い慣れたRestAPIを使ってもいいのですが、GraphQLくらい使えないと会社で怒られそうなのでGraphQLを使うことにします。
なぜGraphQLを使わないと会社で怒られそうにされるのか
ちょっと閑話休題。
最近流行ってますね。GraphQL。
こういった新しい技術は会社の若い人たちがどんどん使っていくので追いつくのに必死です。
APIサービスを提供する人も使う人両者からみてRESTよりはいいところがあるから流行るわけですがどういった点でしょうか?
リソースごとにAPIをコールしなくていい
利用側からするとこれが一番大きいのではないでしょうか?
ちょっと複雑なAPIになるとアルアルなのが、
記事情報APIからコメントIDを取得して、コメントIDを使ってコメントAPIを叩いて、結果からユーザーIDをとってユーザーIDを使ってユーザーAPIから……
どんだけリクエストするんや…と。
GraphQLなら自分が必要な項目を必要なだけ取得できます。
BFFとして使うことでたくさんのエンドポイントを作らなくてよい
Backends For Frontendsな世界では、フロントエンドが使いやすい形式でさまざまな業務ロジックをGatewayしてあげることが求められます。
GraphQLはまさに呼び手、つまりフロントエンドがデータの形式を決められるためにBFFとの親和性が高いと思います。
PythonではRequestsが便利だよねっていう話
タイトルの通り面倒なことはPythonに任せようなのでPythonで実装していくわけですが、PythonにはRequestsという超便利ライブラリがあるのでこちらを使ってGraphQLコール部を作っていきます。
次のような形で作るとGraphQLのリクエストができ、PythonのDictで結果を受け取ることができます。
def post(query):
headers = {"Authorization": "bearer " + token}
# tokenはbearer
res = requests.post(endpoint, json=query, headers=headers)
return res.json() # res.json()でJSONをPytnon Dict形式に
それでは早速、作っていきましょう。
リリース実績に必要な項目は?
今回のリリース実績取得に当たって下記のものがリリース実績としてカウントするものとします。
- masterブランチへのPRで
- マージされてるものが対象
- マージされずにCloseしているものは対象外
- マージ日がリリース日とする
- どんな変更が当たっているか後追いしたいのでPRに含まれるCommitのメッセージも添付する
- 結果は標準出力とCSVで出す
さて、こちらを実現したソースがこちら。
import requests
import json
import csv
import pytz
from datetime import datetime
import os
from os.path import join, dirname
from dotenv import load_dotenv
dotenv_path = join(dirname(__file__), "../.env")
load_dotenv(dotenv_path)
# dotenv経由で環境変数取得
TOKEN = os.environ.get("TOKEN")
ENDPOINT = os.environ.get("ENDPOINT")
# token
token = TOKEN
# endpoint
endpoint = ENDPOINT
# If you want to search repo's in organization `org:hoge` instead of user:hoge
get_master_pr = {
"query": """
query {
search(query: "user:tubone24", type: REPOSITORY, first: 100) {
pageInfo {
endCursor
startCursor
}
edges {
node {
... on Repository {
name
url
pullRequests (first: 100){
edges {
node {
baseRefName
createdAt
closedAt
merged
mergedAt
mergedBy {
login
}
commits (first: 45){
nodes {
commit {
message
}
}
}
title
url
headRefName
}
}
}
}
}
}
}
}
"""
}
def post(query):
headers = {"Authorization": "bearer " + token}
res = requests.post(endpoint, json=query, headers=headers)
if res.status_code != 200:
raise Exception("failed : {}".format(res.status_code))
return res.json()
def iso_to_jst(iso_str):
# ISO8601(RFC3339)形式をJST %Y/%m/%d %H:%M:%Sに変換
dt = None
try:
dt = datetime.strptime(iso_str, "%Y-%m-%dT%H:%M:%SZ")
dt = pytz.utc.localize(dt).astimezone(pytz.timezone("Asia/Tokyo"))
except ValueError:
try:
dt = datetime.strptime(iso_str, "%Y-%m-%dT%H:%M:%Sz")
dt = dt.astimezone(pytz.timezone("Asia/Tokyo"))
except ValueError:
pass
if dt is None:
return ""
return dt.strftime("%Y/%m/%d %H:%M:%S")
def create_csv_header():
with open("master_pr.csv", "w", encoding="utf_8_sig") as f:
# BOM付UTF-8
writer = csv.writer(f)
writer.writerow(
[
"Repository",
"Repository URL",
"PR#",
"PR Title",
"Target Branch",
"Merged By",
"Merged at",
"Created at",
"PR URL",
"Commit Msgs",
]
)
def main():
create_csv_header()
res = post(get_master_pr)
print("{}".format(json.dumps(res)))
for node in res["data"]["search"]["edges"]:
repo_name = node["node"]["name"]
repo_url = node["node"]["url"]
pr_count = 0
for pr in node["node"]["pullRequests"]["edges"]:
base_ref_name = pr["node"]["baseRefName"]
if base_ref_name != "master":
continue
head_ref_name = pr["node"]["headRefName"]
created_at = iso_to_jst(pr["node"]["createdAt"])
if pr["node"]["merged"]:
pr_count += 1
merged_at = iso_to_jst(pr["node"]["mergedAt"])
merged_by = pr["node"]["mergedBy"]["login"]
pr_title = pr["node"]["title"]
pr_url = pr["node"]["url"]
commit_list = [
x["commit"]["message"] for x in pr["node"]["commits"]["nodes"]
]
if pr_count == 1:
print("\n")
print(
"{repo_name}: {repo_url}".format(
repo_name=repo_name, repo_url=repo_url
)
)
print(
" #{pr_count} {pr_title} for {head_ref_name} by {merged_by} at {merged_at}".format(
pr_count=pr_count,
pr_title=pr_title,
head_ref_name=head_ref_name,
merged_by=merged_by,
merged_at=merged_at,
)
)
print(" {pr_url}".format(pr_url=pr_url))
with open("master_pr.csv", "a", encoding="utf_8_sig") as f:
writer = csv.writer(f)
writer.writerow(
[
repo_name,
repo_url,
pr_count,
pr_title,
head_ref_name,
merged_by,
merged_at,
created_at,
pr_url,
"\n".join(commit_list),
]
)
if __name__ == "__main__":
main()
TOKENとENDPOINTは.envファイルから取得するようにしてます。
また、GitHubのAPIから帰ってくる時刻は**ISO8601(RFC3339)**形式なのでJSTに変換してます。
細かいですが、CSVはUTF-8で作成するところ、Excelで開けるようにBOM付UTF-8にしてます。
print文が残念なかんじですね。今回は急ぎ作ってしまいましたが、今後ちょっとリファクタします。
結論
急ぎの依頼でしたが楽しくプログラミングできました。
Terminalでこんな感じで出ます。

集計用のCSVもばっちりです。

今回はレポジトリが100件未満だったので特にベージネーションをしてませんが次はベージネーションも実装しようかと思います。
GitHubでの活動を振り返りたい方は、GitHubに30日間草を生やし続けた感想や90日間草を生やし続けた感想もぜひご覧ください。

